来源:人社部网站、网络公开法律法规资料、纪法思享等。文章附表为延伸内容,仅供参考,如需引用,请以正式文件为准。转载用作学习,如有问题请及时联系处理。
关于事业单位工作人员记大过、降级处分
和政务处分年度考核问题的复函
人社部函〔2025〕90号
山东省人力资源社会保障厅:
你厅2025年6月9日《关于记大过、降级处分、政务处分年度考核问题的请示》收悉。经研究,答复如下:
事业单位工作人员受到记大过、降级处分的当年及第二年,参加年度考核,只写评语,不确定档次。
受政务处分的事业单位工作人员参加年度考核,按照受同种类事业单位工作人员处分有关规定办理。
人力资源社会保障部办公厅
2025年9月2日
答网民咨询《关于事业单位工作人员和机关工人
受处分工资待遇处理有关问题的通知》的来信
吕*翔:《关于事业单位工作人员和机关工人受处分工资待遇处理有关问题的通知》(人社部发〔2012〕68号)(已于2025年8月18日废止,详见“人社部发〔2025〕45号修订版”)中规定:事业单位工作人员受警告处分的,受处分期间符合正常增加薪级工资条件的,从次年1月1日起增加薪级工资。这里的“次年1月1日”指的是受处分当时的次年还是处分期满后的次年?例如:张三2024年9月受警告处分(2025年3月处分期满),2024年年度考核合格,正常增加薪级工资应该是2025年1月1日,还是2026年1月1日?
回复:您好!我们已收到您的来信,经研究,现就您询问的事项答复如下:根据事业单位工作人员和机关工人受处分工资待遇处理相关政策,事业单位工作人员受警告处分的,受处分期间符合正常增加薪级工资条件的,从次年1月1日起增加薪级工资(编者注:这里的“次年1月1日”指的是受处分当年的次年,而不是处分期满后的次年)。根据您描述的情形,该同志符合从2025年1月1日增加薪级工资的条件。
人力资源社会保障部工资司
2025年5月8日
延伸阅读:
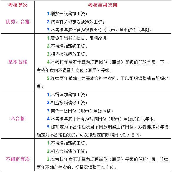
附表一:事业单位考核结果运用

附表二:事业单位处分考核影响

附表三:事业单位考核处分参考条规
|
事业单位工作人员·处分执行相关法规
|
|
(注:以上条规内容请点击标题查看全文)